ScheduledExecutorService(二)
引例 #
前文介绍了ScheduledFutureTask和DeleyedWorkQueue这么多,都是为了更好地理解任务执行的流程,在这之前,我们不妨先看如下示例:
1public class TestScheduledPoolExecutor {
2
3 private AtomicInteger sequence = new AtomicInteger(0);
4
5 private ScheduledThreadPoolExecutor service;
6
7 public TestScheduledPoolExecutor(int poolSize) {
8 this.service = new ScheduledThreadPoolExecutor(poolSize);
9 }
10
11 private void s() {
12 System.out.println(Thread.currentThread() + " " + sequence.getAndIncrement());
13 }
14
15 private void c() {
16 System.out.println(Thread.currentThread() + " c running");
17 while (true) {
18 // never finish loop unless interrupted
19 if (Thread.interrupted()) {
20 break;
21 }
22 }
23 System.out.println(Thread.currentThread() + "c interrupted");
24 }
25
26 @SneakyThrows
27 void basicTest() {
28 service.schedule(this::s, 2, TimeUnit.SECONDS);
29 service.schedule(this::c, 1, TimeUnit.SECONDS);
30 // shutdown无法终止线程池
31 service.shutdown();
32 TimeUnit.SECONDS.sleep(5);
33 System.exit(0);
34 }
35
36 public static void main(String[] args) {
37 TestScheduledPoolExecutor ts = new TestScheduledPoolExecutor(0);
38 ts.basicTest();
39 }
40}
在上例中,我们创建了2个任务s和c,前者简单地获取并递增sequence,后者则是一个响应中断的死循环。当我们使用不同数量的corePoolSize去运行任务时,得到的结果不一样:
当corePoolSize = 0时,输出为
Thread[pool-1-thread-1,5,main] c running
当corePoolSize = 1时,输出为
Thread[pool-1-thread-1,5,main] c running
当corePoolSize > 1时,输出为
Thread[pool-1-thread-1,5,main] c running
Thread[pool-1-thread-2,5,main] 1
这种差异驱使我们去探索计划任务的提交与执行方式。
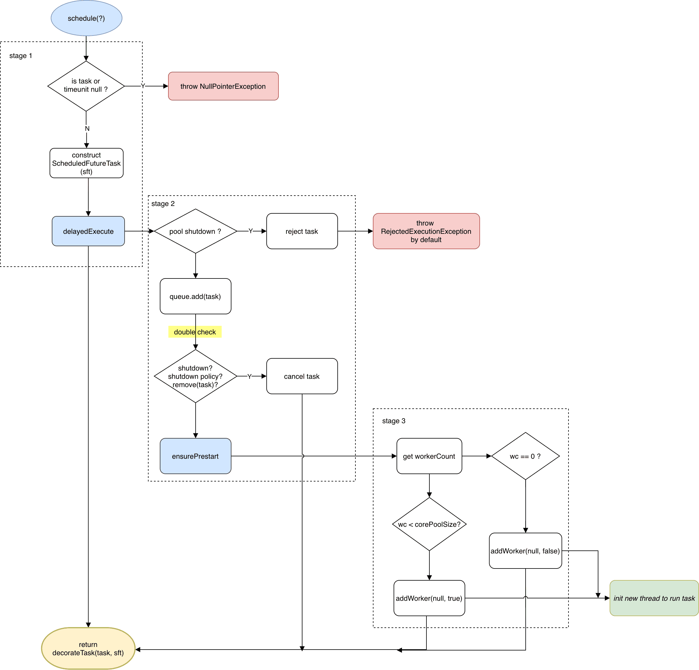
提交任务 #
1// 提交单次执行的任务
2public ScheduledFuture<?> schedule(Runnable command,
3 long delay,
4 TimeUnit unit) {
5 if (command == null || unit == null)
6 throw new NullPointerException();
7 // t = new ScheduledFutureTask(..)
8 RunnableScheduledFuture<?> t = decorateTask(command,
9 new ScheduledFutureTask<Void>(command, null,
10 triggerTime(delay, unit)));
11 // 执行任务的核心方法
12 delayedExecute(t);
13 return t;
14}
15
16// 提交周期执行的任务
17public ScheduledFuture<?> scheduleWithFixedDelay(Runnable command,
18 long initialDelay,
19 long delay,
20 TimeUnit unit) {
21 if (command == null || unit == null)
22 throw new NullPointerException();
23 if (delay <= 0)
24 throw new IllegalArgumentException();
25 ScheduledFutureTask<Void> sft =
26 new ScheduledFutureTask<Void>(command,
27 null,
28 triggerTime(initialDelay, unit),
29 unit.toNanos(-delay));
30 // t = sft
31 RunnableScheduledFuture<Void> t = decorateTask(command, sft);
32 // 任务执行后将再次入队
33 sft.outerTask = t;
34 delayedExecute(t);
35 return t;
36}
37
38private void delayedExecute(RunnableScheduledFuture<?> task) {
39 if (isShutdown())
40 // ctl > running,不接受任务提交
41 reject(task);
42 else {
43 // 非空任务入队
44 super.getQueue().add(task);
45 // double check
46 if (isShutdown() &&
47 !canRunInCurrentRunState(task.isPeriodic()) &&
48 remove(task))
49 // 如果任务入队之后,线程池关闭
50 // 且关闭策略不允许关闭之后继续执行
51 // 且任务从队列中移除
52 // 则取消任务
53 task.cancel(false);
54 else
55 // add worker
56 ensurePrestart();
57 }
58}
59
60// 此方法保证了即使corePoolSize = 0的情况下也创建worker
61void ensurePrestart() {
62 // 获取当前工作线程数
63 int wc = workerCountOf(ctl.get());
64 if (wc < corePoolSize)
65 // 尚可以新建核心线程
66 addWorker(null, true);
67 else if (wc == 0)
68 // 新建非核心线程
69 addWorker(null, false);
70}

ScheduledThreadPoolExecutor任务提交流程图
我们可以从ScheduledThreadPoolExecutor的任务提交过程中总结几点规律:
- 任务一定是先放入任务队列中的
- 活动线程不可能超过核心线程池大小
- 若
corePoolSize> 0,则池中不可能存在非核心线程 - 非核心线程只有在
corePoolSize= 0且当前工作线程数为0时才可以创建,并且活动的非核心线程只能存在一个
上述规律的第4点容易得出线程池中非核心线程数至多为1的结论,这似乎是很合理的,因为想要创建非核心线程,wc必须为0。结合线程池的相关知识,我们知道非核心线程超时是会被销毁的,我们可以看看非核心线程在执行计划任务时的行为
1@SneakyThrows
2void howManyThreads() {
3 for (; ; ) {
4 ScheduledFuture<?> schedule =
5 service.schedule(this::s, 0, TimeUnit.MILLISECONDS);
6 // TimeUnit.MILLISECONDS.sleep(5); // uncomment this to create new worker
7 for (; ; ) {
8 if (schedule.isDone())
9 break;
10 }
11 if (sequence.get() >= 10) {
12 schedule.cancel(false);
13 break;
14 }
15 }
16 System.out.println("largest pool size: " + service.getLargestPoolSize());
17 service.shutdown();
18}
19/* output(sample)
20Thread[pool-1-thread-1,5,main] 1
21Thread[pool-1-thread-1,5,main] 2
22Thread[pool-1-thread-1,5,main] 3
23Thread[pool-1-thread-2,5,main] 4
24Thread[pool-1-thread-3,5,main] 5
25Thread[pool-1-thread-4,5,main] 6
26Thread[pool-1-thread-5,5,main] 7
27Thread[pool-1-thread-7,5,main] 8
28Thread[pool-1-thread-8,5,main] 9
29Thread[pool-1-thread-10,5,main] 10
30largest pool size: 2
31*///:~
在上例中,我们保证当前提交的任务在执行完成之后再进行下一次提交,那么下一次的任务应该新建线程执行才对。但实际的情况并非如此,执行上个任务的线程仍然有机会继续执行接下来提交的任务,这是由于任务的执行以及线程的销毁都是耗时操作,可能在线程销毁(执行CP1)之前新的任务已经添加到队列中了。
除此之外,在所有任务执行完成之后,我们获取了线程池中同时执行任务的最大线程数,按照逻辑,这个值应该始终是1,实际的运行过程中却是一个不确定的数。这让人费解,新线程的创建前提是workerCount==0,即表明了池中是没有正在运行的线程,不过,可以猜测池中出现2个线程的过程大概出现在线程1即将销毁,执行
processWorkerExit方法之前,将要销毁的worker还未从set中移除,而此时addworker读取到的size > 1,于是出现了largestPoolSie>1的情形。
如果取消上例中的休眠注释,就能规避上述的各种不确定情况,足够时长的休眠可以保证执行任务的线程执行任务并销毁。
任务入队 #
由于任务提交之后一定是先放入任务队列的,而基于DelayedWorkQueue的任务队列和普通的阻塞队列有些区别。任务队列通过调用offer(Runnable x)方法将任务放入队列中,只有在获取锁的情况下才能调用
1public boolean offer(Runnable x) {
2 if (x == null)
3 throw new NullPointerException();
4 RunnableScheduledFuture<?> e = (RunnableScheduledFuture<?>)x;
5 final ReentrantLock lock = this.lock;
6 lock.lock();
7 try {
8 int i = size;
9 if (i >= queue.length)
10 // 队列扩容 (grow 50%)
11 grow();
12 size = i + 1;
13 if (i == 0) {
14 queue[0] = e;
15 setIndex(e, 0);
16 } else {
17 siftUp(i, e);
18 }
19 // 入队之前,若队列为空,且没有线程在超时等待
20 if (queue[0] == e) {
21 leader = null;
22 // 唤醒等待的线程去获取任务执行(并非一定有线程等待)
23 available.signal();
24 }
25 } finally {
26 lock.unlock();
27 }
28 return true;
29}
由于使用无界队列实现,DelayedWorkQueue任务入队的阻塞不会阻塞;但如果入队时队列为空,那么意味着:
- 首个任务入队;
- 所有任务都已经出队;
成功入队之后,将会唤醒一个阻塞的线程(可能没有阻塞的线程)去获取任务执行。
执行任务 #
与ThreadPoolExecutor不同的是,ScheduledThreadPoolExecutor所有任务都是先添加到任务队列中的,并且任务队列是delay queue,从delay queue中取出任务比简单的阻塞队列稍显复杂。不过其执行任务的基本逻辑和
ThreadPoolExecutor的任务执行过程是一致的
而关于任务周期执行的机制,前文在阐述
ScheduledFutureTask的run()方法时,已经提及,
- 它调用 FutureTask.runAndReset方法执行任务,保证任务可以重复运行;
- 重新计算任务的下一次运行时间,并且将任务重新入队
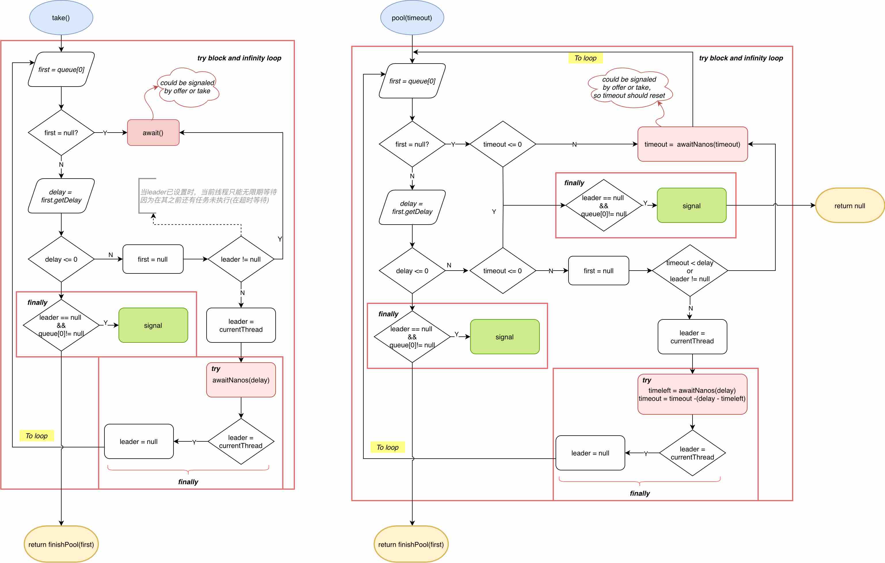
任务出队 #
任务出队有主要两个方法,poll(long timeout)和take(),前者用于非核心线程,后者用于核心线程;同样地,只有在获取锁的时候才能出队
1public RunnableScheduledFuture<?> take() throws InterruptedException {
2 final ReentrantLock lock = this.lock;
3 // 注意此处可以被中断
4 lock.lockInterruptibly();
5 try {
6 // 循环执行
7 for (;;) {
8 // queue[0]是最先超时的任务
9 RunnableScheduledFuture<?> first = queue[0];
10 if (first == null)
11 // 队列为空,无限期等待,会被offer()方法唤醒
12 available.await();
13 else {
14 long delay = first.getDelay(NANOSECONDS);
15 if (delay <= 0)
16 // 任务已超时,返回该任务
17 return finishPoll(first);
18 first = null; // don't retain ref while waiting
19 // 任务未超时
20 if (leader != null)
21 // 当leader已设置时,当前线程只能无限期等待
22 // 因为在其之前还有任务未执行
23 available.await();
24 else {
25 // 否则将leader设置为当前(执行任务的)线程
26 Thread thisThread = Thread.currentThread();
27 leader = thisThread;
28 try {
29 // 等待任务超时
30 available.awaitNanos(delay);
31 } finally {
32 // 任务超时之后,将leader置空,再次进入循环
33 // 之后将获取任务并返回
34 // 此时其他的线程将可以设置leader并进入超时等待
35 if (leader == thisThread)
36 leader = null;
37 }
38 }
39 }
40 }
41 } finally {
42 if (leader == null && queue[0] != null)
43 //唤醒其他的线程去获取任务
44 available.signal();
45 lock.unlock();
46 }
47}
48
49public RunnableScheduledFuture<?> poll(long timeout, TimeUnit unit)
50 throws InterruptedException {
51 // nanos如果不进行动态配置,就是0
52 long nanos = unit.toNanos(timeout);
53 final ReentrantLock lock = this.lock;
54 lock.lockInterruptibly();
55 try {
56 for (;;) {
57 RunnableScheduledFuture<?> first = queue[0];
58 if (first == null) {
59 if (nanos <= 0)
60 // 若队列为空,且keepAliveTime<=0,直接返回null
61 return null;
62 else
63 // 否则限时等待之后进入下次循环
64 nanos = available.awaitNanos(nanos);
65 } else {
66 long delay = first.getDelay(NANOSECONDS);
67 if (delay <= 0)
68 // 运气好正好有任务到期,返回任务
69 return finishPoll(first);
70 if (nanos <= 0)
71 // 任务未到期且keepAliveTime<=0,返回null
72 return null;
73 first = null; // don't retain ref while waiting
74 // 以下是设置keepAliveTime的情形
75 if (nanos < delay || leader != null)
76 // 将nanos置0
77 nanos = available.awaitNanos(nanos);
78 else {
79 Thread thisThread = Thread.currentThread();
80 leader = thisThread;
81 try {
82 // 分段等待
83 long timeLeft = available.awaitNanos(delay);
84 nanos -= delay - timeLeft;
85 } finally {
86 // 重重leader
87 if (leader == thisThread)
88 leader = null;
89 }
90 }
91 }
92 }
93 } finally {
94 if (leader == null && queue[0] != null)
95 // 唤醒其他线程
96 available.signal();
97 lock.unlock();
98 }
99}

ScheduledThreadPoolExecutor任务出队流程图
理解了任务的入队与出队,我们就可以解释
本节开头示例中不同corePoolSize引发的差异:
在分析任务的执行时,要始终留意getTask()方法中的这一段代码,为了方便描述,将其记为CP1
1if ((wc > maximumPoolSize || (timed && timedOut))
2 && (wc > 1 || workQueue.isEmpty())) {
3 if (compareAndDecrementWorkerCount(c))
4 return null;
5 continue;
6}
当
corePoolSize为0时- 首次提交一个延迟2s的任务a,创建线程t1,显然a超时之前t1无法获取任务,但t1并不会因为keepAlive超时而在CP1处被结束(因为任务队列不为空),它只是一直在循环;
- 接着提交一个延迟1s的任务b,由于t1未被销毁,所以提交任务b时并未新建线程,池中仍只有一个工作线程t1;
- 任务b会先于a出队,故1s后b超时执行,由于b是死循环,无法结束,因此没有线程去执行超时的任务a
当
corePoolSize为1时,虽然输出结果与corePoolSize为0时一致,但是其执行过程却有很大差别- 首次提交一个延迟2s的任务a,创建线程t1,t1会在take()获取队列时设置
leader并进入超时等待状态; - 接着提交一个延迟1s的任务b,由于
corePoolSize的限制,并未能创建新线程,池中仍只有一个工作线程t1。在任务b入队后,会唤醒阻塞的t1线程; - t1被唤醒之后清空
leader,重新去队列中获取任务,由于b要比a先出队,此时t1会接着设置leader并在任务b的时间上超时等待; - 任务b超时之后开始执行,由于b是死循环,无法结束,因此没有线程去执行超时的任务a
- 首次提交一个延迟2s的任务a,创建线程t1,t1会在take()获取队列时设置
当
corePoolSize> 1时,情况又有所不同- 首次提交一个延迟2s的任务a,创建线程t1,t1会在take()获取队列时设置
leader并进入超时等待状态; - 接着提交一个延迟1s的任务b,创建线程t2,池中有2个工作线程t1、t2。同样地,b入队后,会唤醒阻塞的t1;
- t1被唤醒之后清空
leader,重新去队列中获取任务,由于b要比a先出队,此时t1会接着设置leader并在任务b的时间上超时等待; - t1在超时等待时,由于
leader已经被设置,t2只能无限阻塞; - t1超时后,执行任务b,同时清空
leader并唤醒t2,t2设置leader并在任务a的时间上超时等待; - t2超时后,执行任务a
- 首次提交一个延迟2s的任务a,创建线程t1,t1会在take()获取队列时设置